G-EDF

Continuous Distance Field Representation using
Block-Sparse Gaussian Mixture Models

Abstract

We present G-EDF, a novel framework for representing large-scale 3D environments as a continuous, memory-efficient distance field. The Euclidean Distance Field (EDF) is modeled using a Block-Sparse Gaussian Mixture Model, where anisotropic Gaussians serve as universal function approximators. The space is partitioned into adaptive blocks that are seamlessly blended to guarantee global C1 continuity. The result is a highly compressed map enabling efficient CPU-based inference for gradient-based localization and navigation.

Method

Distance Field

Gaussian Mixture Approximation

The distance field is represented as a weighted sum of K anisotropic Gaussian kernels. Each kernel has:

  • wk — amplitude weight (can be negative)
  • μk — center position in 3D
  • Σk — diagonal covariance matrix

Negative weights carve sharp valleys near surfaces, enabling precise zero-crossings.

Block-Sparse Architecture

Space is partitioned into 1m³ cubes. Each trains an independent GMM, enabling parallel processing at scale.

Adaptive Complexity

Gaussian count scales with geometric complexity. Simple regions use fewer kernels; complex areas get more.

C¹ Blending

Adjacent blocks share overlap margins blended via Smoothstep: α(t) = 3t² − 2t³, ensuring gradient continuity.

Eikonal Gradient

Closed-form ∇d̂(x) satisfies ‖∇d̂‖ ≈ 1 throughout the volume for stable optimization.

Results

< 3cm Mean Absolute Error
≈ 1.0 Gradient Magnitude
EDF Gradient

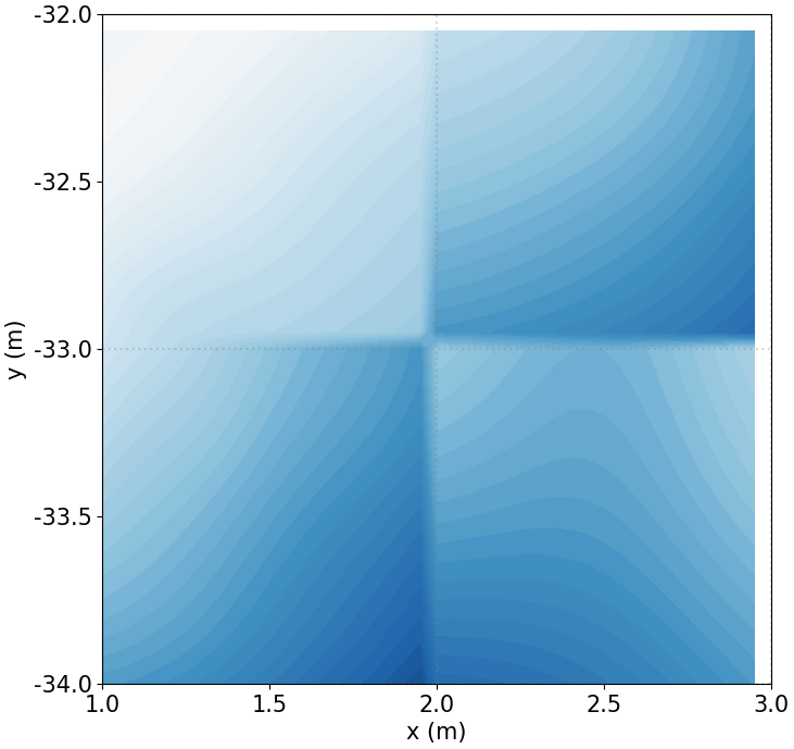
Comparison on New College dataset (z = 3.0m) with 1.0m³ blocks and δ = 0.25m overlap.

EDF without blending
Without Blending
EDF with blending
With Blending
Gradient without blending
Without Blending
Gradient with blending
With Blending
Quantitative results on reconstruction fidelity. Distance errors are in meters (↓ lower is better). Gradient magnitude (‖∇d̂‖) indicates Eikonal consistency (≈ 1.0 is ideal).
Dataset Distance Error (m) Gradient ‖∇d̂‖
MAE ↓ Med. ↓ Std ↓ Mean Std ↓
New College 0.033 0.018 0.044 0.984 0.089
Snail 0.035 0.018 0.049 0.979 0.108

Citation

If you find our work useful in your research, please consider citing:

BibTeX
@misc{maese2026gedf,
    author={Maese, José E. and Coto-Elena, Lucía and Merino, Luis and Caballero, Fernando},
    title={{G-EDF: Continuous Distance Field Representation using Block-Sparse Gaussian Mixture Models}},
    year={2026}
}